SEGURIDAD INDUSTRIAL
El objetivo de este tema es dar a conocer las normas de seguridad industrial y como hacen mas seguro un ambiente de trabajo cualquiera. Como indicaciones generales se aclara que en el primer momento de la clase se debe hacer una investigación del tema enfocado a normas, elementos de protección y herramientas y equipos de construcción que deben tener en cuenta frente a su uso principalmente.
A continuación verán un material que permite consolidar lo investigado, dilucidar aquellas dudas que surgieron del primer momento. Para ello se pondrán presentaciones hechas en power point y subidas a slideshare, y mapas conceptuales de referencia.
CONCEPTUALIZACION
https://www.slideshare.net/yessenia155/seguridad-industrial-blogspot?
NORMAS DE SEGURIDAD INDUSTRIAL Y LABORAL - CLASIFICACION
Dentro de las diversas técnicas de seguridad industrial, las normas constituyen una parte importante para lograr la protección del trabajador, en las distintas etapas de proceso productivo.
Las normas deben tener una sólida base científica, debiendo reunir además una serie de características que las hagan comprensibles y aceptables para los destinatarios.
Clasificación de las normas de seguridad industrial y laboral:
- Normas de carácter general
- Normas de carácter particular
- Normas de carácter voluntario
- Normas para situaciones de emergencia
Normas de seguridad industrial y laboral de carácter general:
Están concebidas en forma genérica, prescribiendo, por ejemplo, el uso de guardas o la utilización de equipos de protección personal.
Normas de seguridad industrial y laboral carácter particular:
Tienen un carácter más concreto que las normas de carácter general y se refieren a formas de actuación al desarrollar una tarea determinada por ejemplo; normas sobre manejo de grúas, herramientas individuales, etc.
Normas de seguridad industrial y laboral de carácter voluntario:
Orientan y aconsejan sobre la actuación que debe seguirse en los casos que la empresa no pueda controlar de forma directa, tales como las que se refieren a la conservación y cuidado de los vehículos particulares que los empleados utilizan para desplazarse a su trabajo.
Normas de seguridad industrial y laboral para situaciones de emergencia:
Vienen determinadas en aquellos casos en que se prevea la existencia de un peligro grave o situaciones de tipo catastrófico, usualmente tiene un carácter temporal y son de aplicación inmediata y una vez publicada.
CARACTERISTICAS DE LA SEGURIDAD INDUSTRIAL
- La seguridad industrial requiere de la protección de los trabajadores (con las vestimentas necesarias, por ejemplo) y su monitoreo médico.
- La implementación de controles técnicos y la formación vinculada al control de riesgos.
- La seguridad industrial siempre es relativa, ya que es imposible garantizar que nunca se producirá ningún tipo de accidente.
- Un aspecto muy importante es el uso de estadísticas, que le permite advertir en qué sectores suelen producirse los accidentes para extremar las precauciones.
- La innovación tecnológica, el recambio de maquinarias, la capacitación de los trabajadores y los controles habituales son algunas de las actividades vinculadas a la seguridad industrial.
Las empresas muchas veces deciden no invertir en seguridad para ahorrar costos, lo que pone en riesgo la vida de los trabajadores.
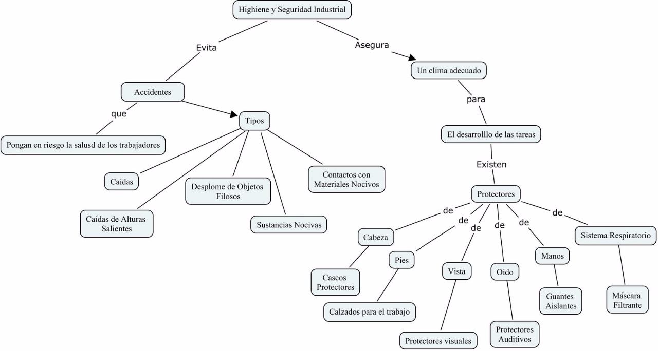
El siguiente mapa conceptual muestra un resumen de la tematica abordada:

ACTIVIDAD
Realizar un resumen del texto anterior.
Diseñar una presentacion en power point sobre la tematica abordada, de minimo 10 diapositivas, con insercion de imagenes, objetos o formas.